微信公众号
kok网页版登录界面登录入口中国有限公司
关于中润
公司介绍
董事长致辞
组织架构
荣誉资质
发展历程
合作单位
联系我们
kok网页版登录界面登录入口中国有限公司
行业新闻
公司新闻
分公司新闻
核心优势
精心服务
科技创新
精品工程
房建施工
园林景观
装修装饰
市政路桥
企业党建
组织建设
制度建设
党建活动
工地党建
企业文化
品牌形象
文化理念
文化活动
建筑刊物
人力资源
人才理念
人才招聘
行业新闻
公司新闻
分公司新闻
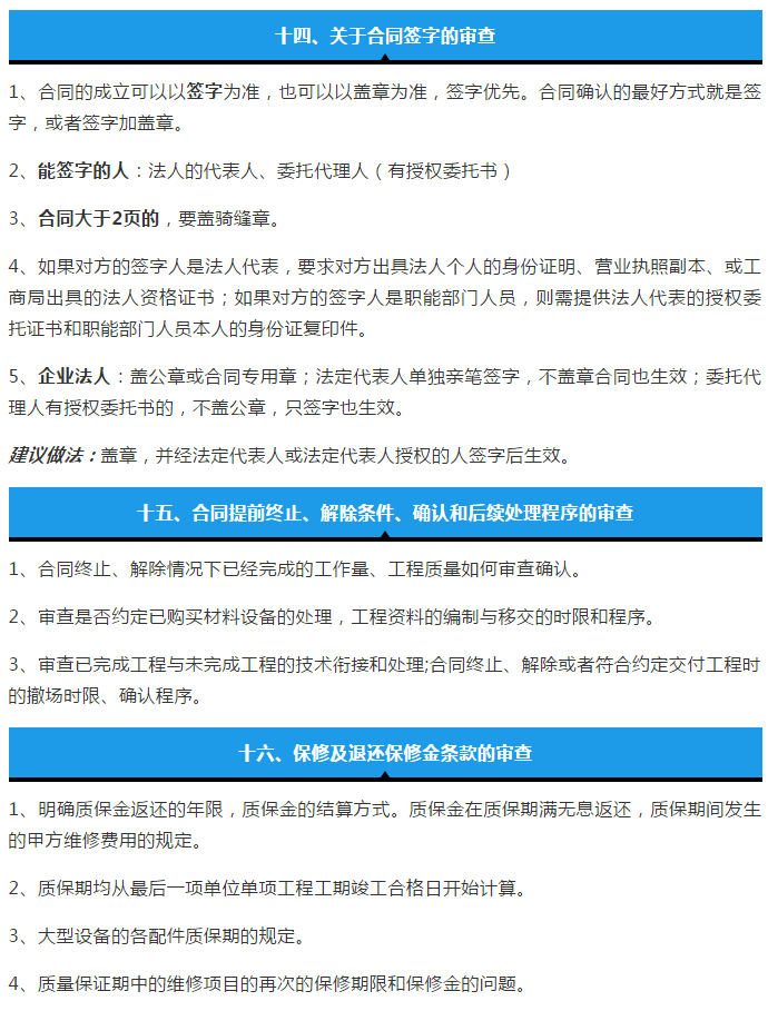
建筑工程施工合同审查要点!实用详细,有你需要的!
发布时间:2018-07-26 16:45:45 浏览次数:1532
乐动在线官网(中国)
|
华亿在线登录官网
|
米兰·体育(中国区)集团官方网站
|
米兰体育·(中国区)官方网站
|
开云手机官方网站入口
|
米兰体育(中国)官方网站-app登录入口
|
华体会体育(中国)hth·官方网站
|
开元网站直接登录安全吗
|
江南手机网页版登录入口
|