【招标投标法重大改革】——国家发改委公开征求意见公告
发布时间:2017-09-01 08:45:45 浏览次数:2711
关于《关于修改〈招标投标法〉〈招标投标法实施条例〉的决定》(征求意见稿)公开征求意见的公告
按照党中央、国务院要求,为深化招标投标领域“放管服”改革,不断增强招标投标制度的适用性和前瞻性,推动政府职能转变,助力供给侧结构性改革,促进经济社会持续健康发展,我们起草形成了《关于修改〈招标投标法〉〈招标投标法实施条例〉的决定》(征求意见稿),现向社会公开征求意见。
有关单位和社会各界人士可以在2017年9月20日前,登陆国家发展改革委门户网站(http://www.ndrc.gov.cn)kok网页版登录界面登录入口中国有限公司“意见征求”专栏,进入“《招标投标法》《招标投标法实施条例》修改公开征求意见”栏目,对征求意见稿提出意见建议。
感谢您的参与和支持!
附件:1.关于修改《招标投标法》《招标投标法实施条例》的决定(征求意见稿)
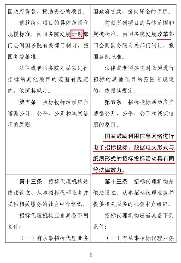
2.《招标投标法》《招标投标法实施条例》修改前后对照表
国家发展改革委法规司
2017年8月29日
《中华人民共和国招标投标法》 修改前后对照表
(条文中加框部分为修订草案删去内容,黑体字部分为修改内容)
